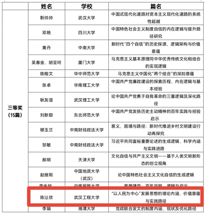
£¨Í¨Ñ¶Ô±£ººÎÊæ»Û£©2022Äê5ÔÂ8ÈÕÏÂÎ磬´ÓµÚÆß½ì¡°Á¢ÂíÍòÑÔ¡±È«¹ú×êÑÐÉúѧÊõÂÛ̳ÖÐ×éί»á»ñϤ£¬·Ç·²¹ú¼Ê×êÑÐÉú³Â›bÐÀ׫дµÄÂÛÎÄ¡¶¡°ÒÔÈËÃñΪÖÐÐÄ¡±·¢Õ¹Ë¼ÏëµÄÀíÂÛÄÚº¡¢¼ÛÖµÒâÔÌÓëʵ¼Êõè¾¶¡·ÈÙ»ñÈýµÈ½±£¬ÑîâùȻ׫дµÄÂÛÎÄ¡¶ÂÛÂí¿Ë˼Ö÷Òåʵ¼Ê¹ÛµÄµ±¼ÛÖµÖµÒâÔÌ¡ª½ø½¨<¹ØÓڷѶû°Í¹þµÄÌá¸Ù>¡·ÈÙ»ñÓÅÁ¼½±¡£


¾ÝϤ£¬±¾´ÎÂÛ̳¹²ÊÕµ½À´×ÔÈ«¹ú170ÓàËù¸ßУ×êÑÐÉú½ü900ƪÎÄÕ£¬¹²ÆÀ³öÒ»µÈ½±6ƪ¡¢¶þµÈ½±7ƪ¡¢ÈýµÈ½±15ƪ¡¢ÓÅÁ¼½±27ƪ¡£³Â›bÐÀͬѧºÍÑîâùȻͬѧµÄÂÛÎÄÔÚ¶à¶àÓÅÁ¼ÂÛÎÄÖÐʤ³ö£¬½øÈëǰ55Ãû¡££¨Éó¸å£º³Â¿¡£©